- 公司动态
新视角下“中心烧嘴式石灰窑”技术进步与创新
2023-04-07 11:10:56 来源:石灰窑生态圈
新视角下“中心烧嘴式石灰窑”技术进步与创新
(文章图片点击放大查看)







文章发布:中国石灰产业学会网络通联部
2023.04.07
文章内容未经作者授权禁止摘抄、商用。
欢迎转发交流新发布
-
产品搜索
联系方式
- 联系人:刘久盛
- 电 话:0315-7770328
- 手 机:15512593479
- 传 真:0315-7770329
- 邮 箱:ok-198@163.com
- 地 址:河北省唐山市丰南高新技术开发区
- 网 址: https://ok1988.cn.goepe.com/
http://www.tsjinquan.com
电子样本
-
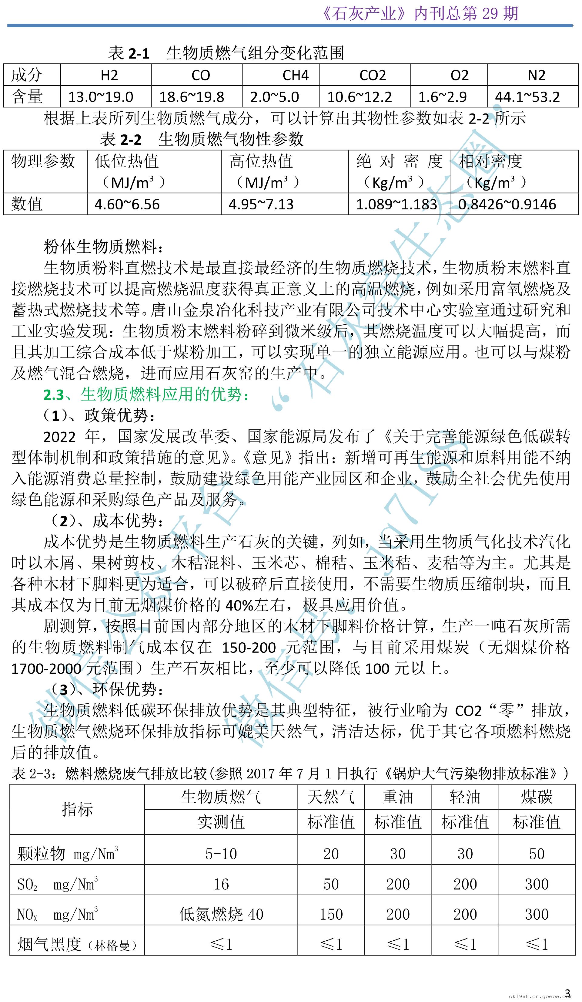
除尘与脱硫










